服务热线:
4006-971-972
登录
注册
欢迎您,
退出
首页
关于我们
圣大党建
业务领域
专业团队
新闻资讯
圣大研究
联系我们
新闻资讯
News
圣大业绩
圣大资讯
行业动态
点击咨询
您现在的位置:
首页
>
新闻资讯
>
圣大资讯
日期:
2020-05-12
浏览次数:
52
来源:
上一篇:
下一篇:
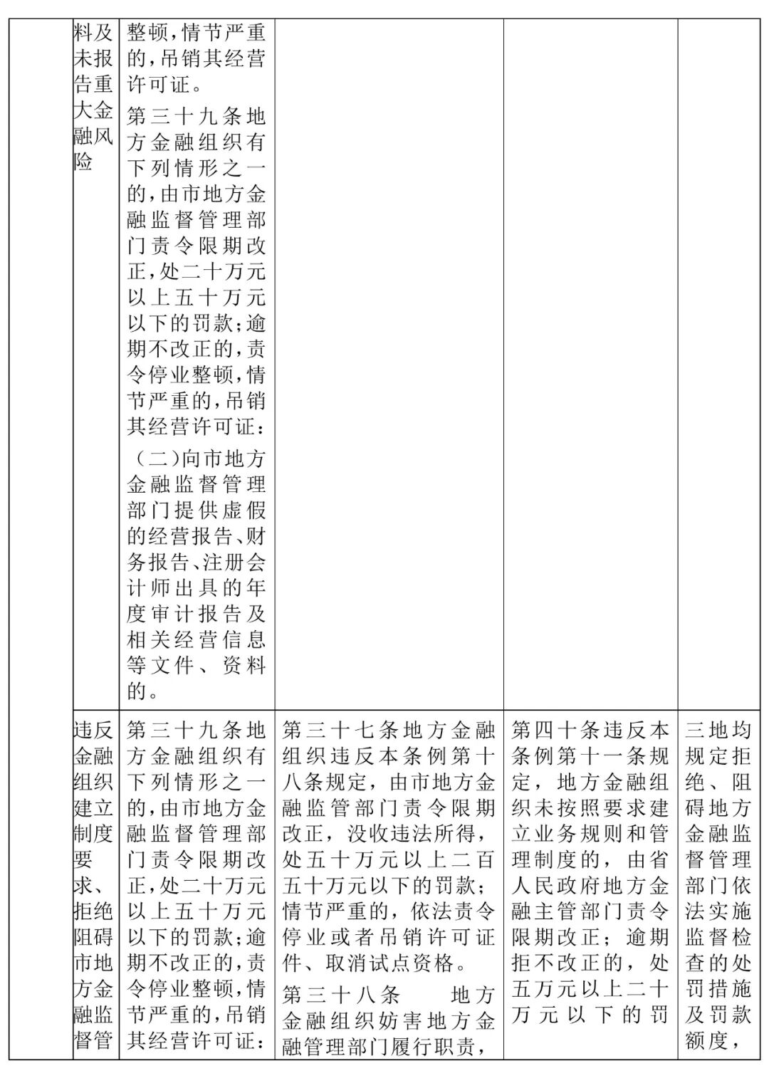
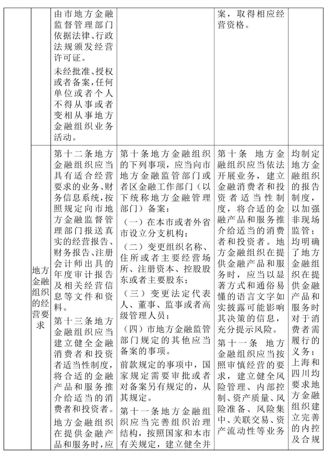
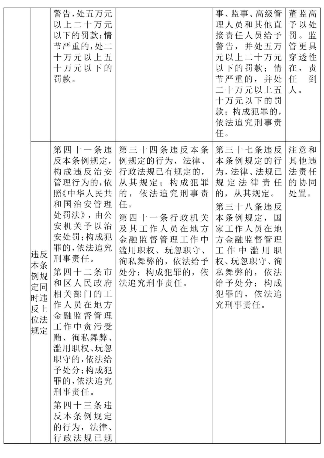
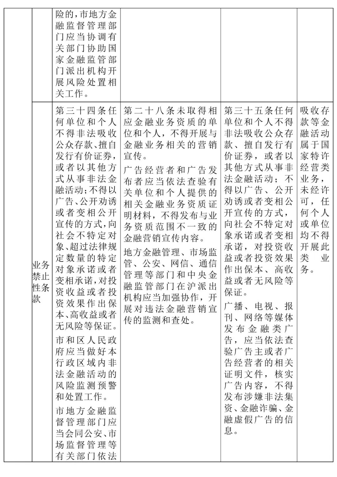
租赁公司如何应对承租人破产风险?
友情链接:
Copyright ©2005 - 2013 北京市圣大律师事务所
京ICP备16004634号
网站地图
犀牛云提供企业云服务
地址:北京市西城区万通金融中心B座17层
邮编:100037
电话:8610-68016608
传真:8610-68016608-8889
X
1
QQ设置
小丽
客服
3
SKYPE 设置
客户名称
4
阿里旺旺设置
旺旺客服名称
等待加载动态数据...
等待加载动态数据...
5
电话号码管理
4006-971-972
6
二维码管理
等待加载动态数据...
等待加载动态数据...
展开