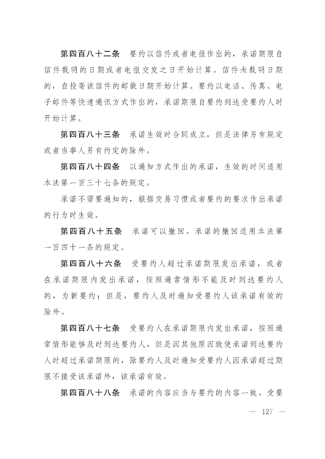
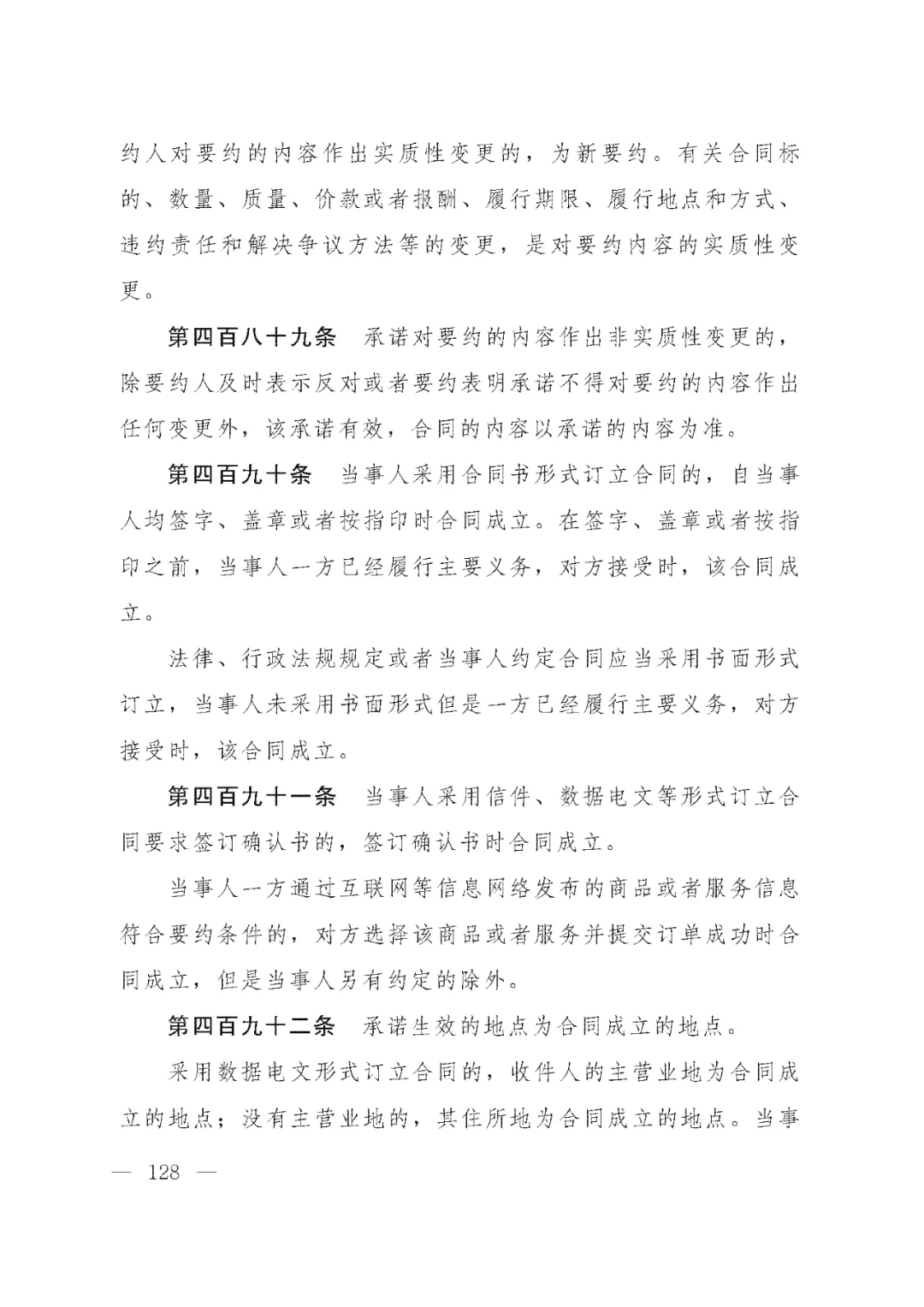
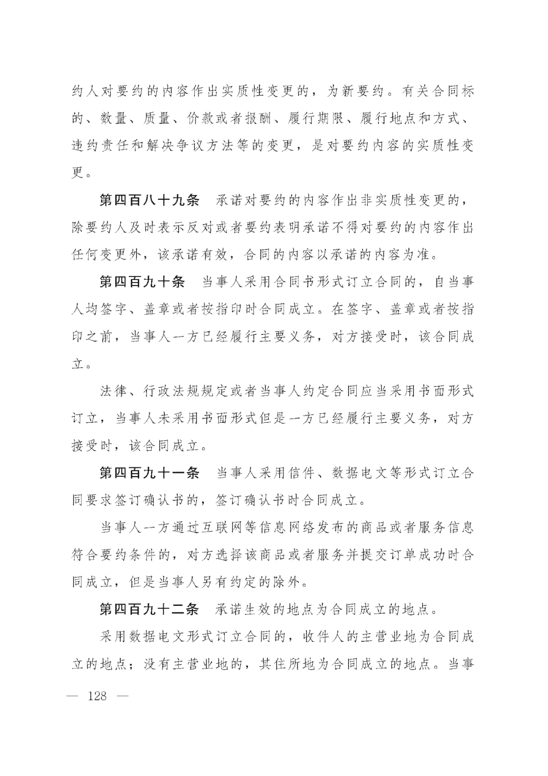
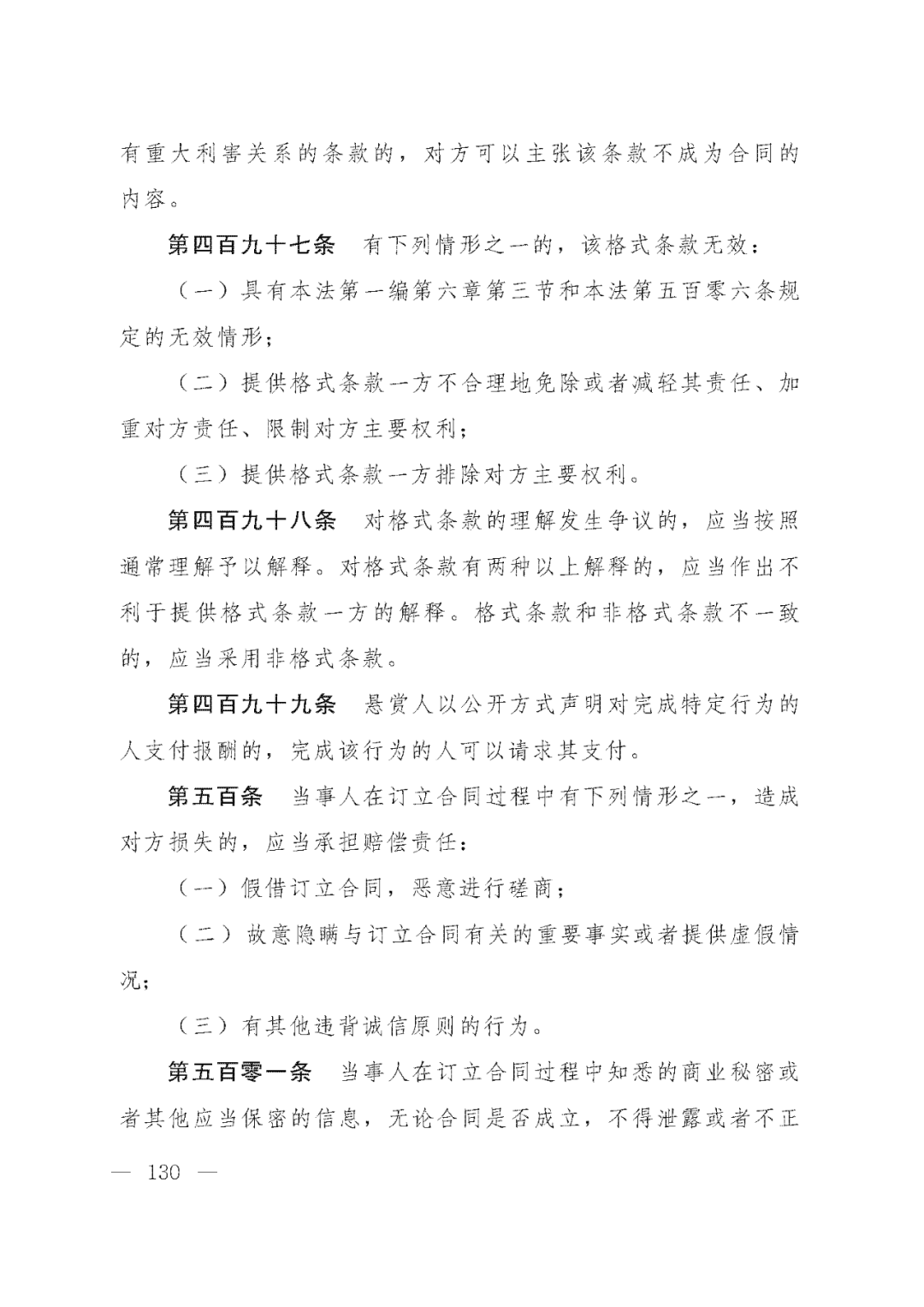
重磅!新中国第一部民法典即将上线!(共7编,内容1260条)
日期:
2020-05-22
浏览次数:
49
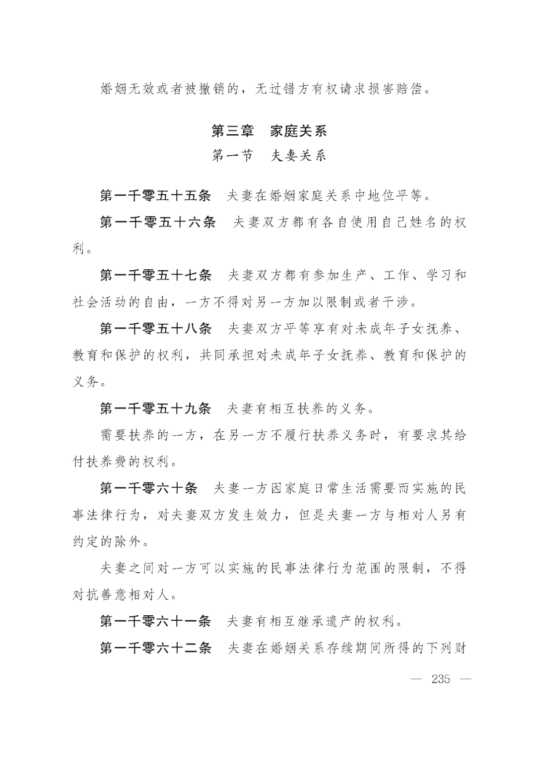
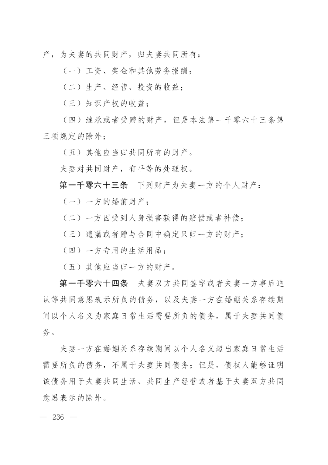
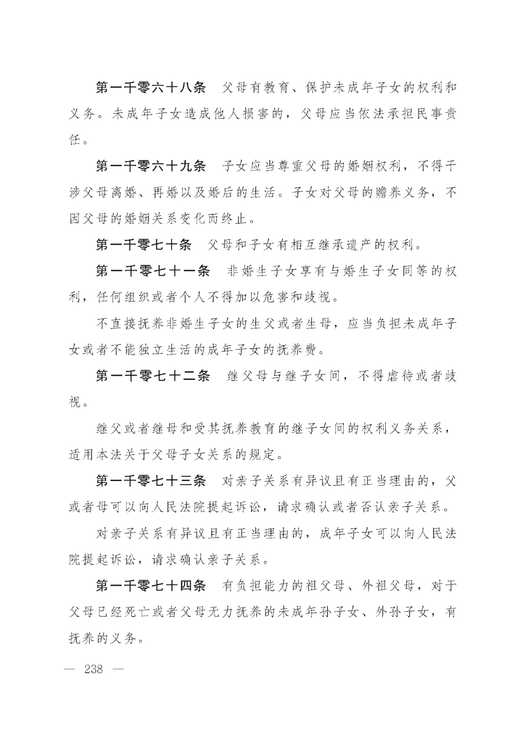
中华人民共和国民法典(草案)
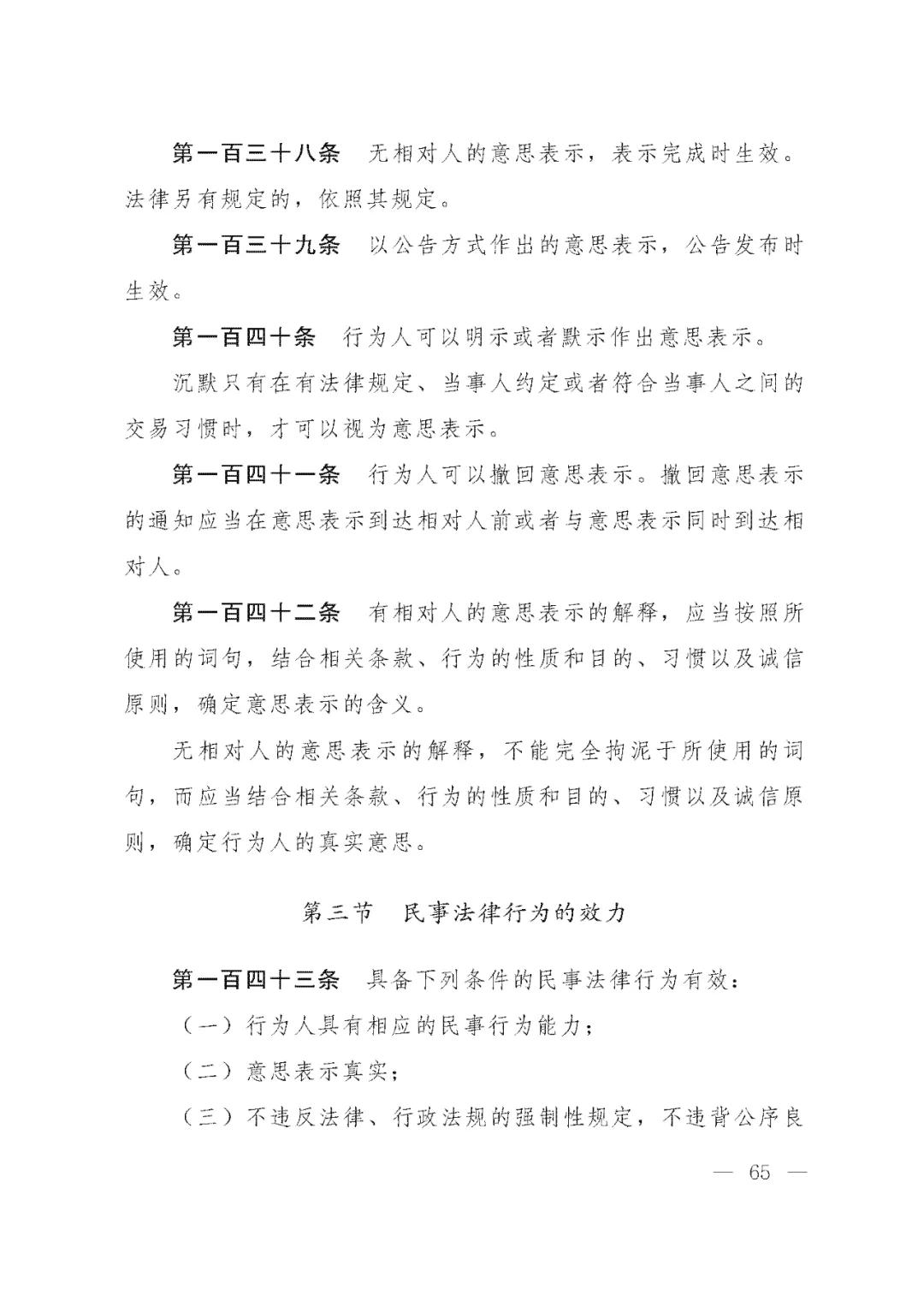
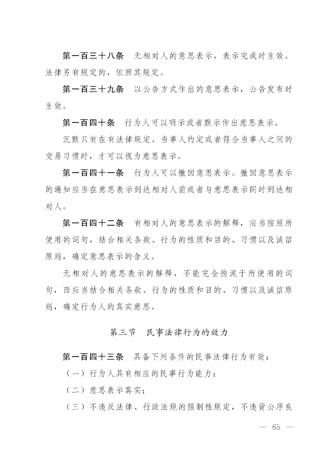
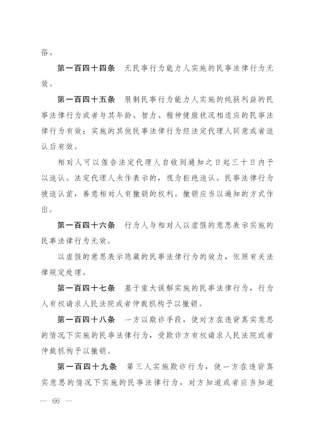
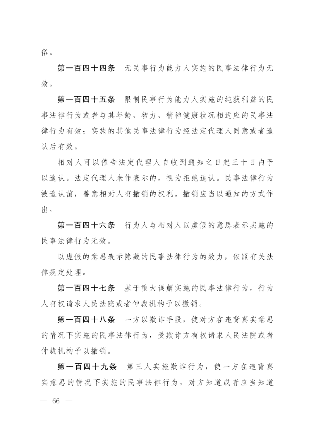
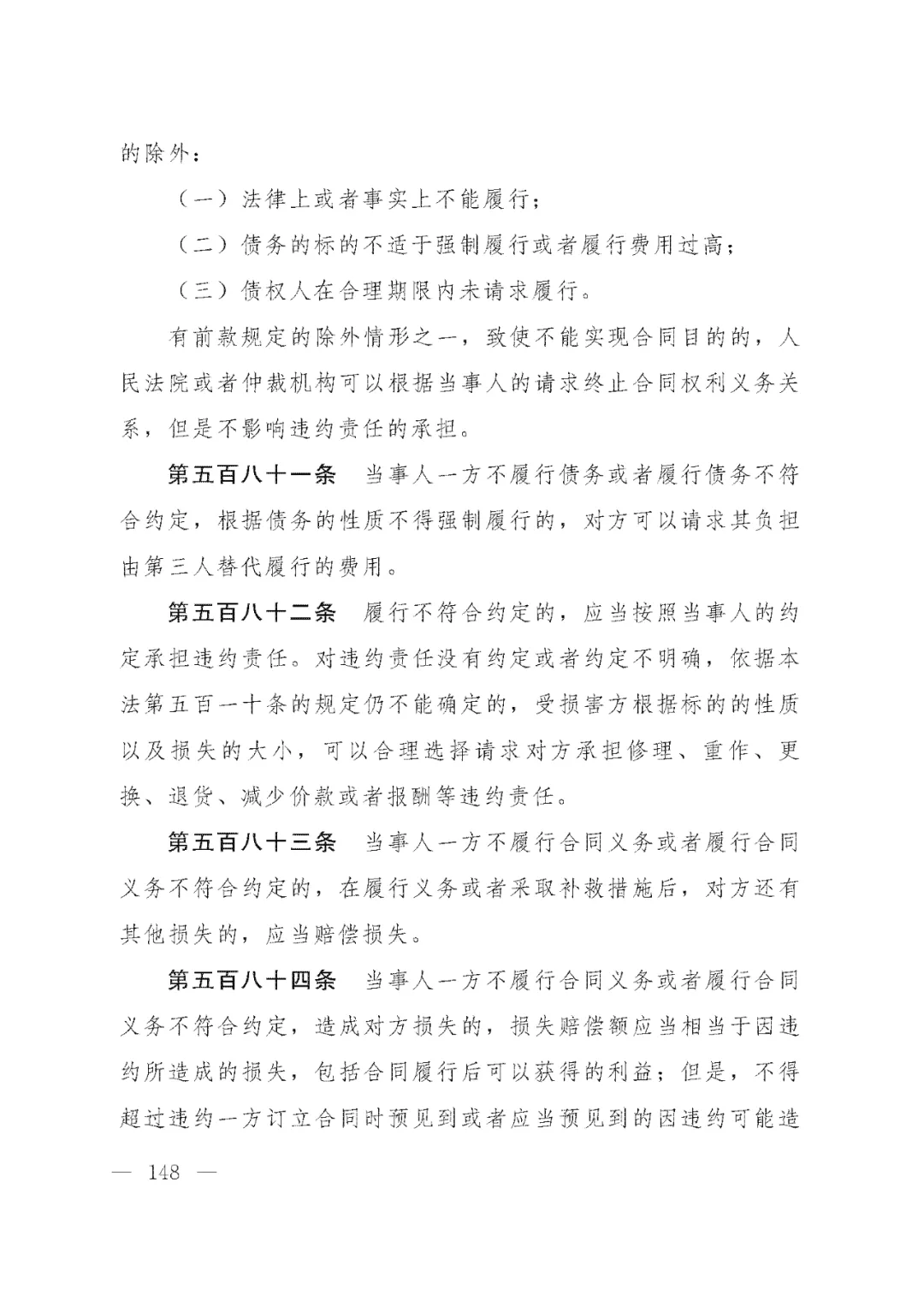
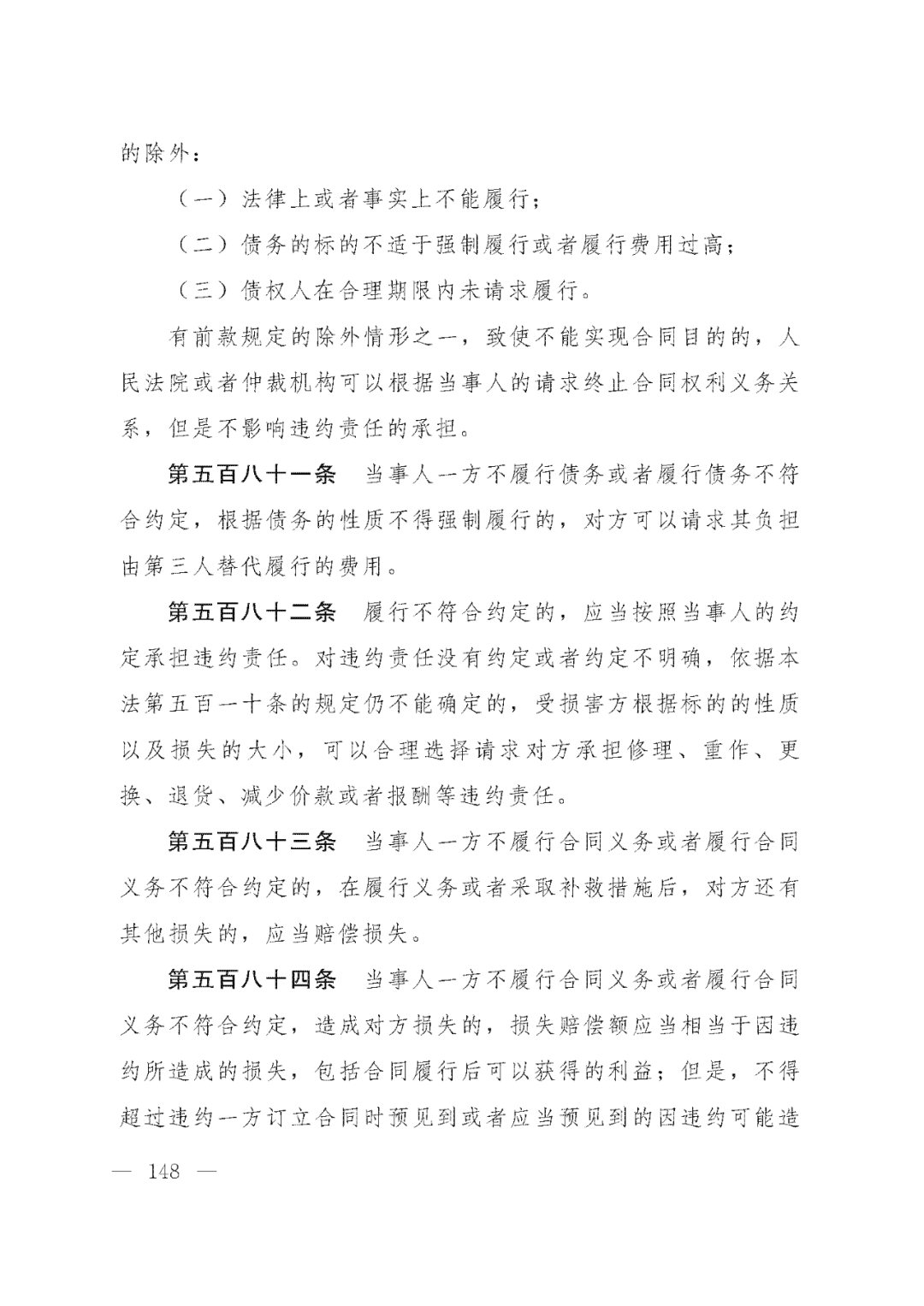
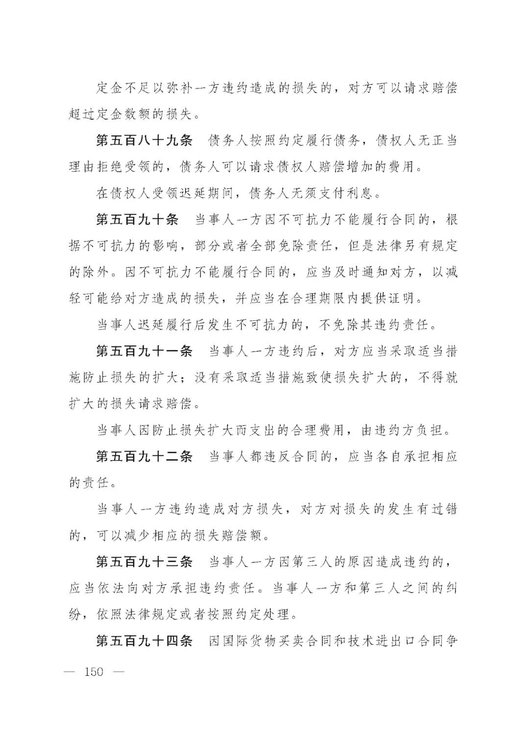
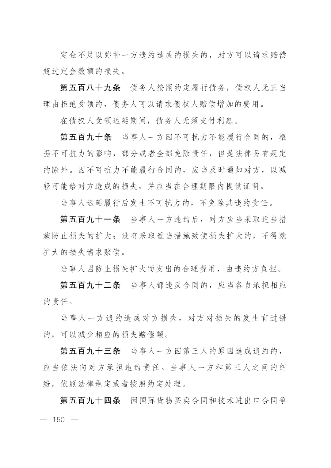
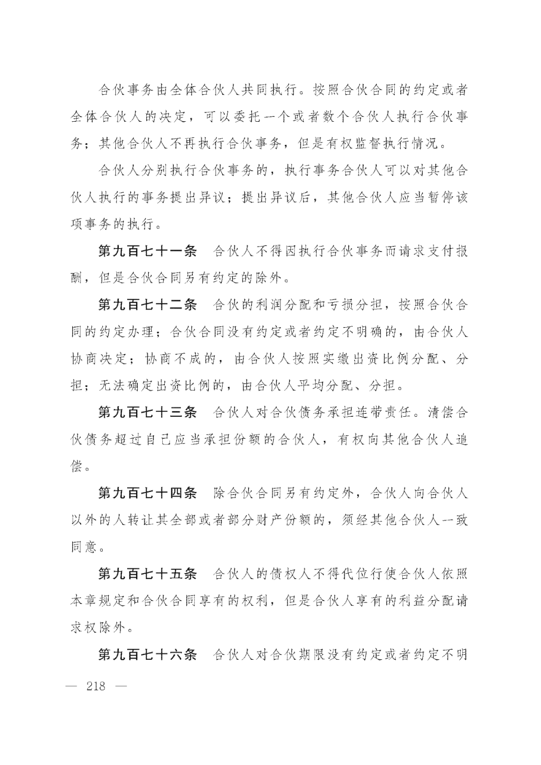
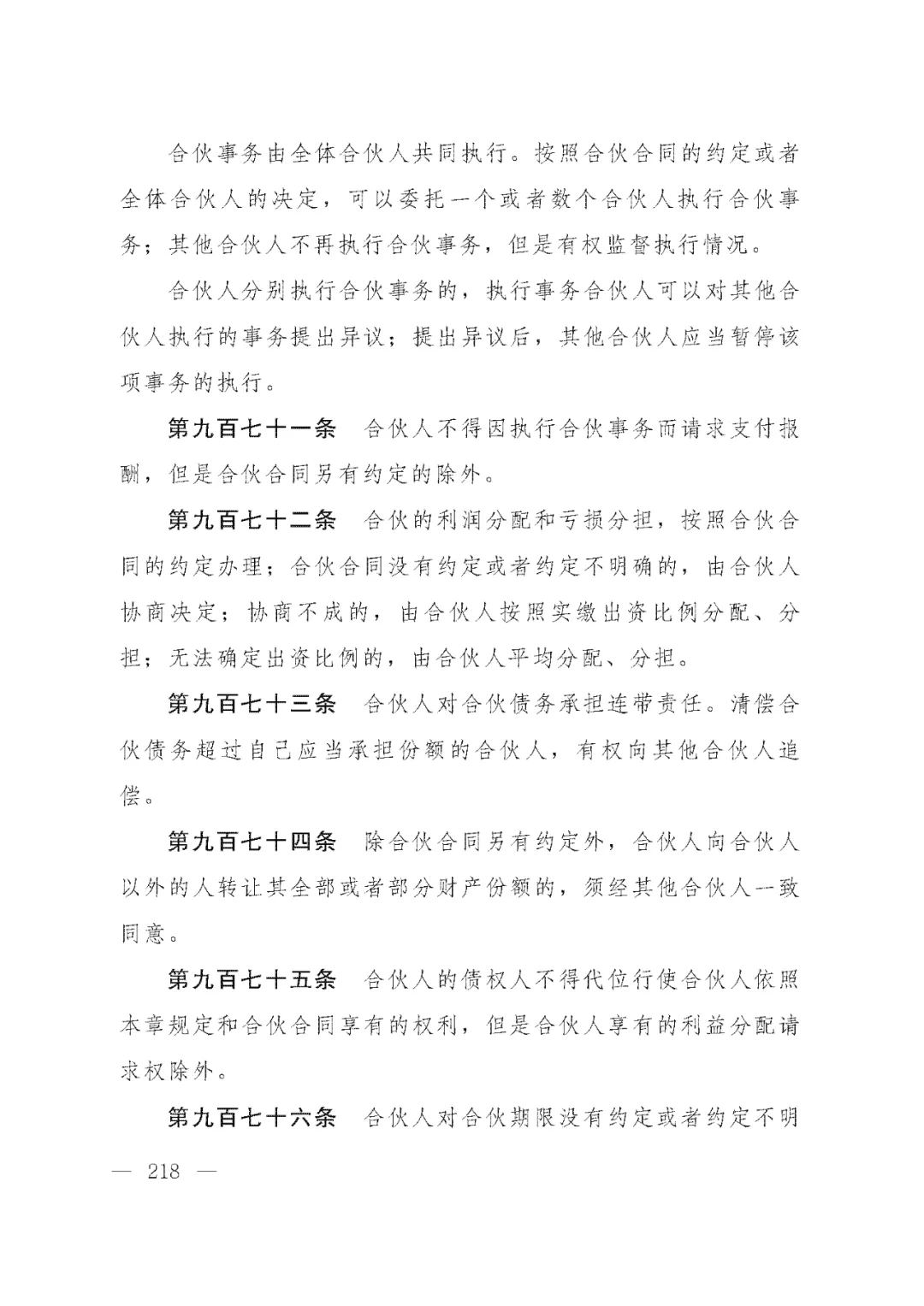
编者按:“在民法慈母般的眼神中,每个人就是整个国家。”可以说,民法是社会生活领域最重要、最基础的法律,关乎人民的日常生活,关乎国家的经济制度,关乎社会的方方面面。法律,国之重器。法典,则是重中之重。民法典编纂是党的十八届四中全会提出的重大立法任务。2015年3月20日,全国人大常委会法工委正式启动民法典编纂工作。通过“两步走”的方式,历经5年多时间,民法典草案于2019年12月在全国人大常委会会议上“合体”亮相。民法典草案已提请十三届全国人大三次会议审议。这意味着,中国将迎来民法典时代!















































































































































































































































































