《融资租赁公司监督管理暂行办法》(以下简称“《办法》”)与《中华人民共和国民法典》(以下简称“《民法典》”)合同编第十五章融资租赁部分一脉相承。主要体现为《办法》中关于融资租赁业务、租赁物范围、租赁物登记对抗效力等均与《民法典》中相关内容保持一致。
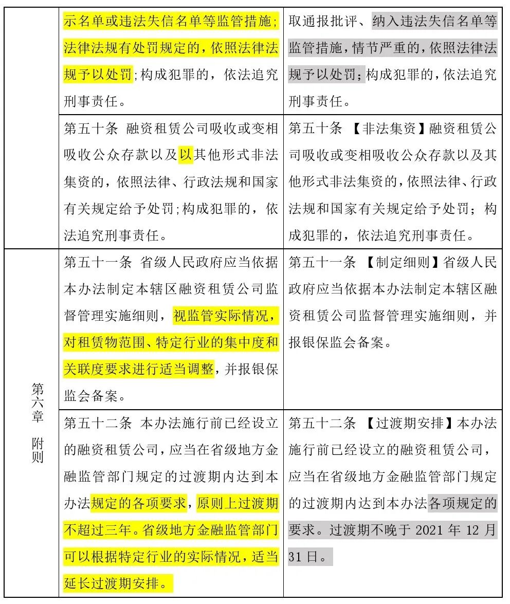
另外,《办法》在严监管的逻辑下,确认了差异化监管之原则,具体体现在《办法》第五十一条规定省级人民政府可以视监管实际情况对租赁物凡物、特定行业集中度和关联度要求进行适当调整并报银保监会备案;第五十二条规定省级地方金融监管部门可以根据特定行业实际情况,适当延长过渡期安排。此类规定亦能体现出银保监会务实的监管态度。
还需要注意的是《办法》暂未明确上位法依据,故在法律责任部分并未增设任何行政处罚。我们建议融资租赁公司利用好监管设定的过渡期,实现合规经营。
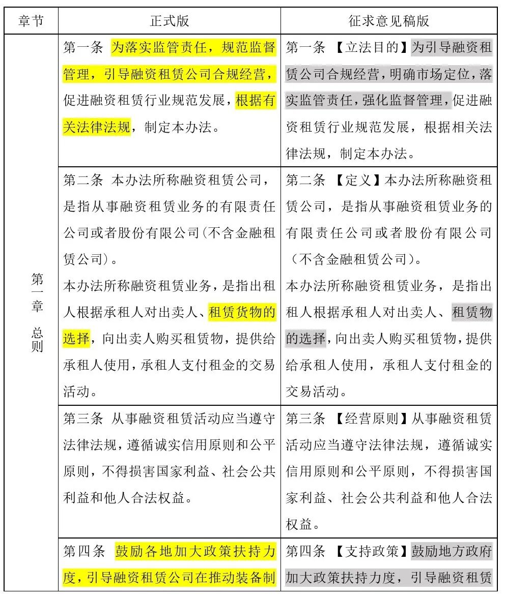
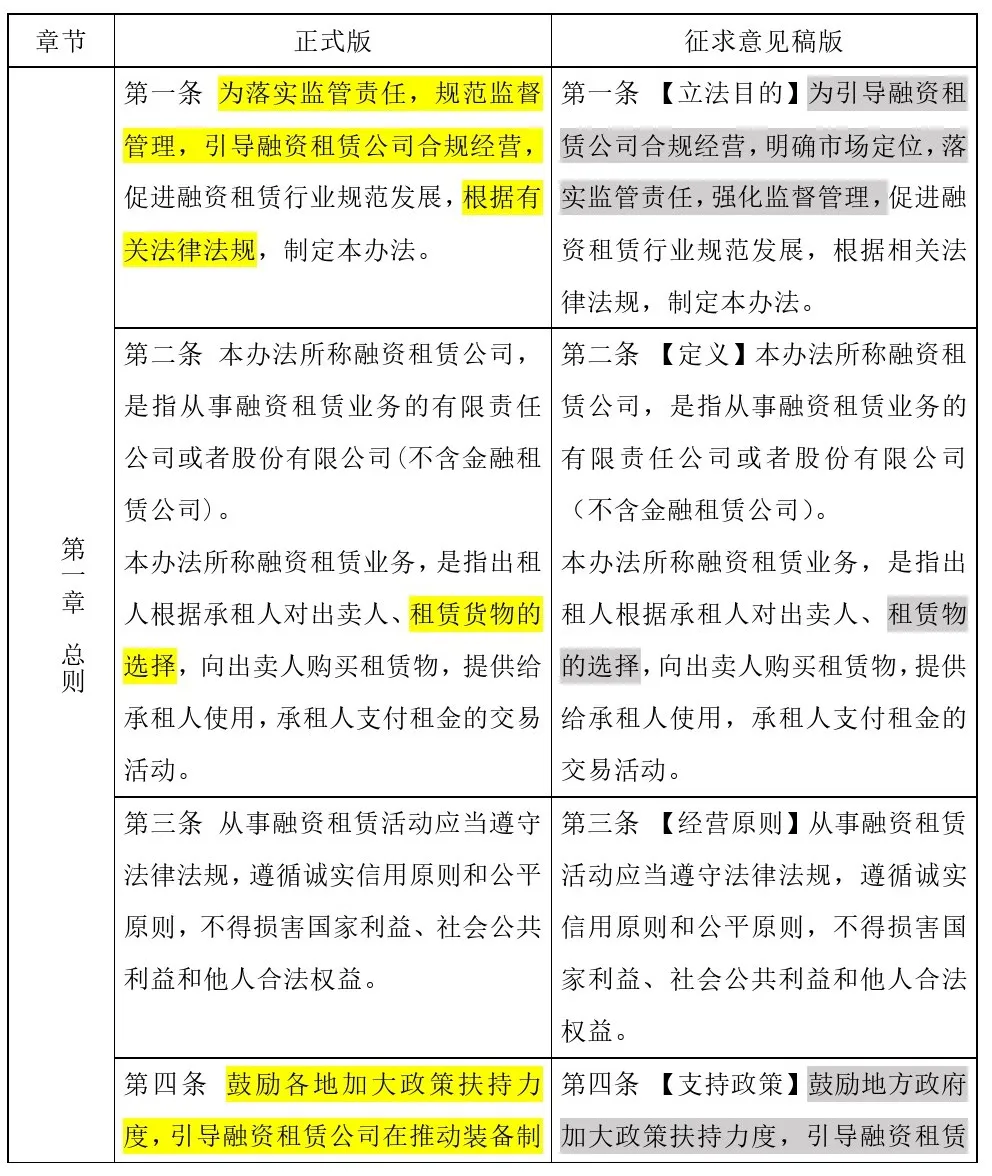
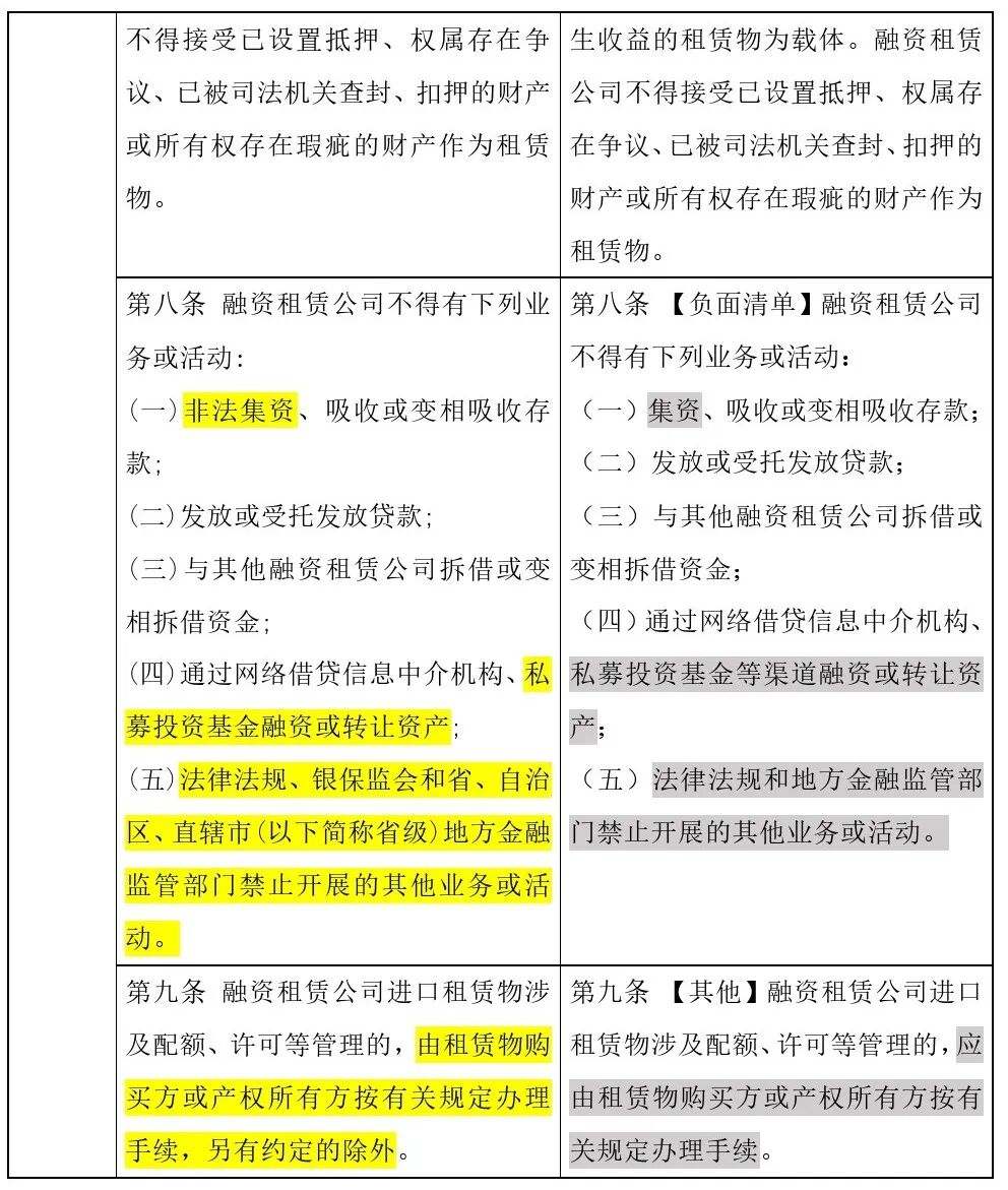
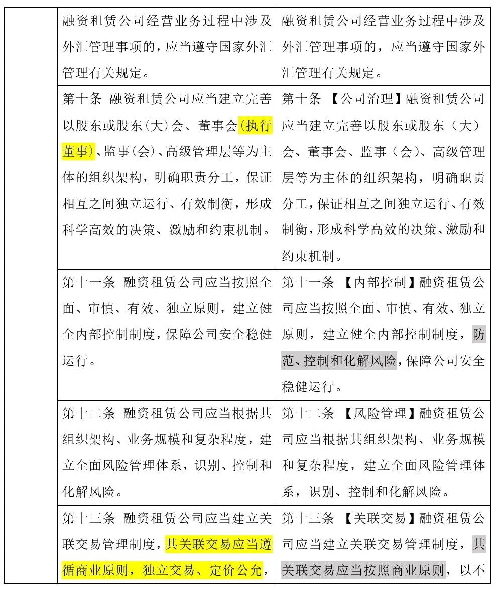
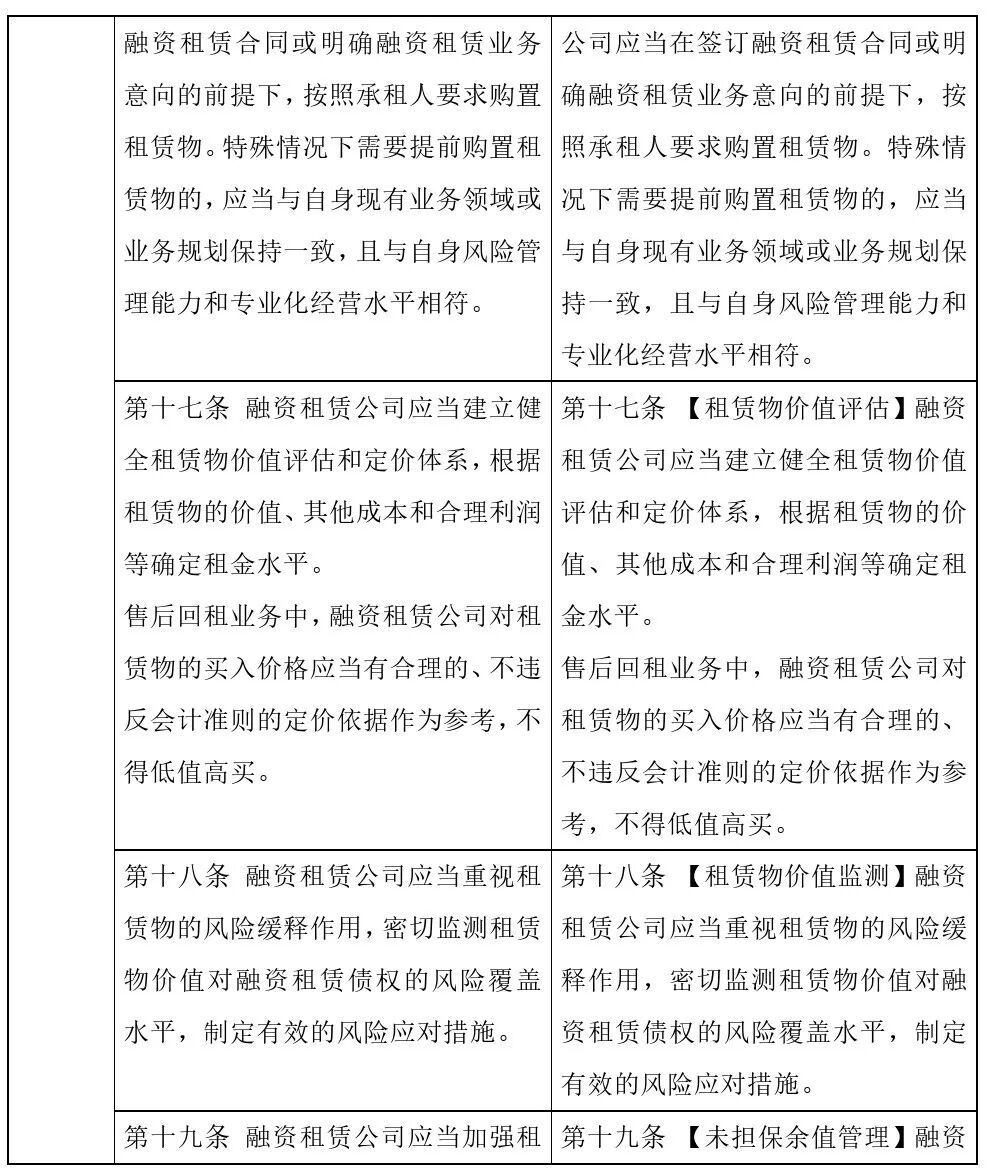
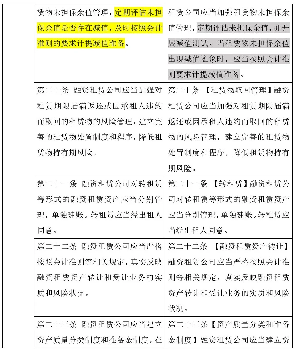
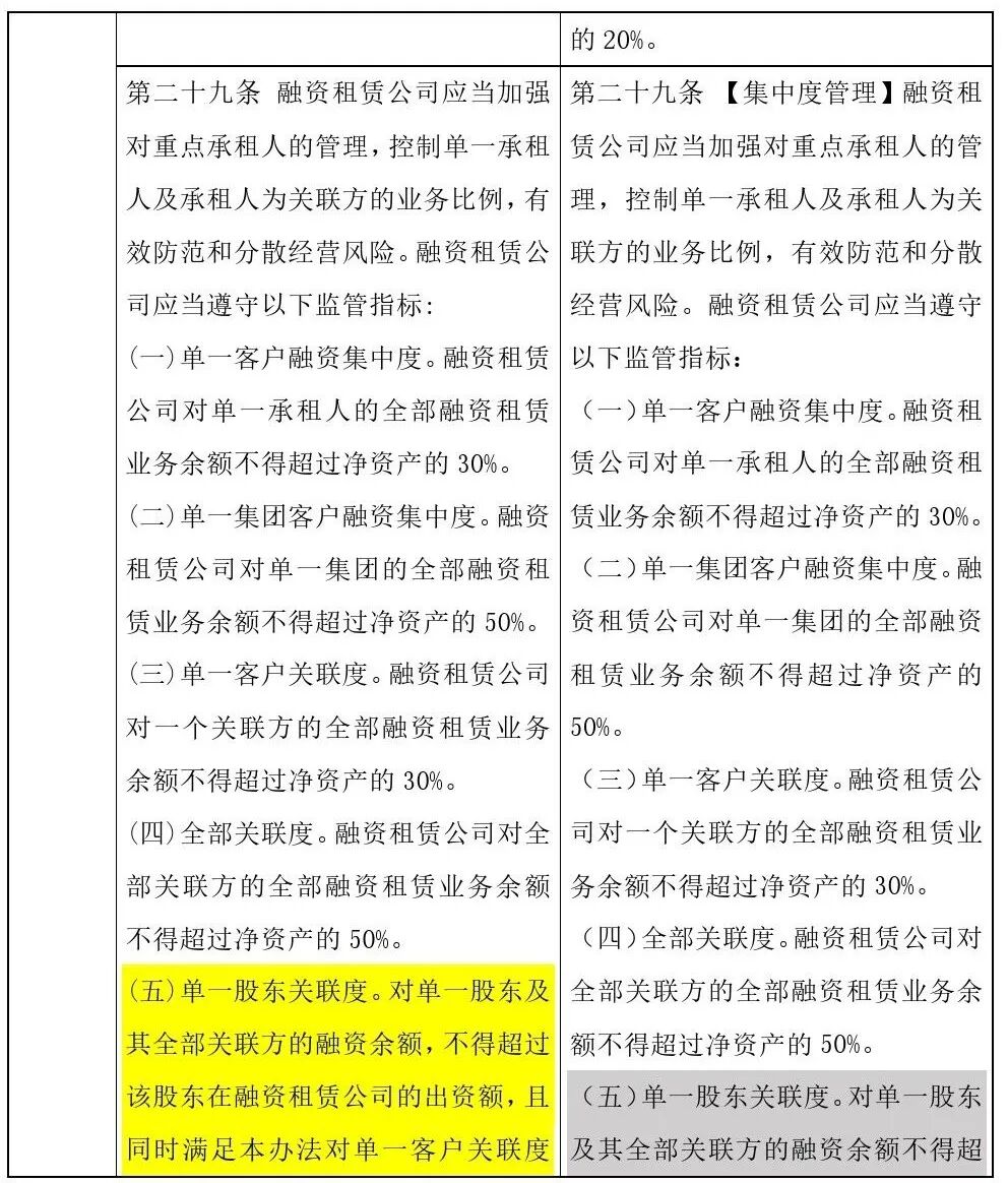
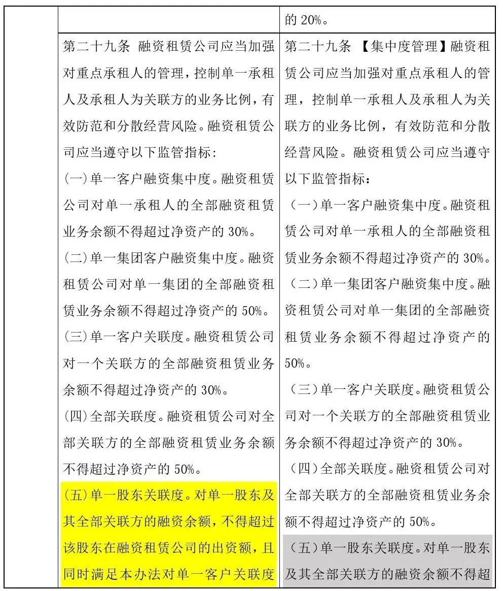
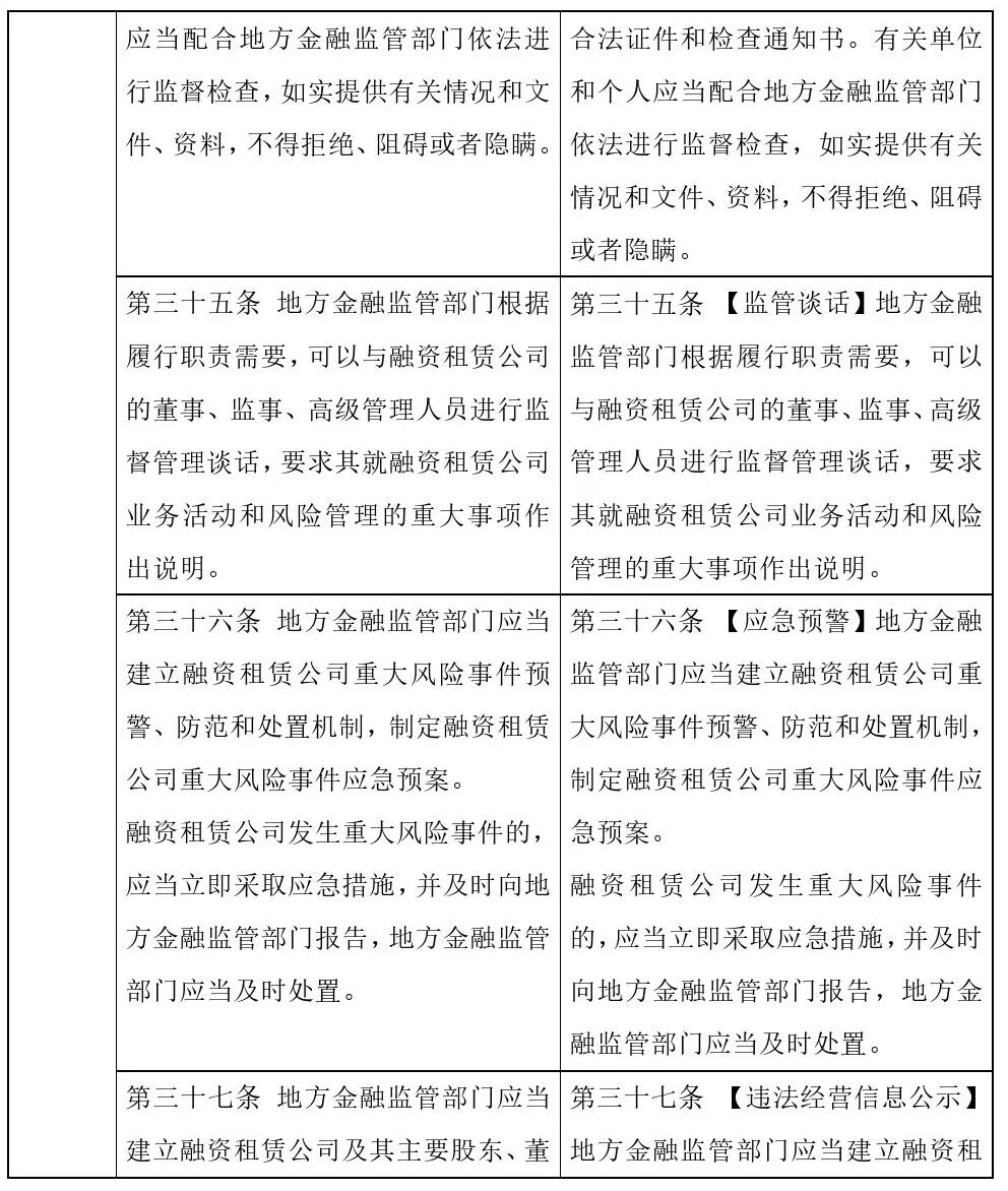
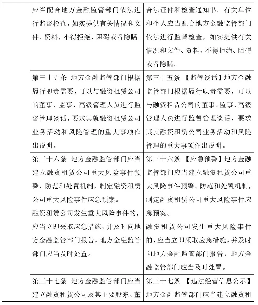
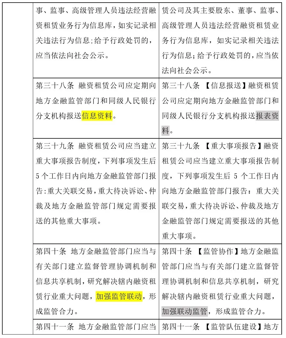
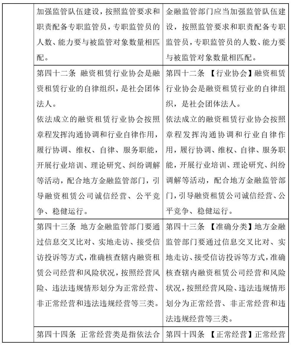
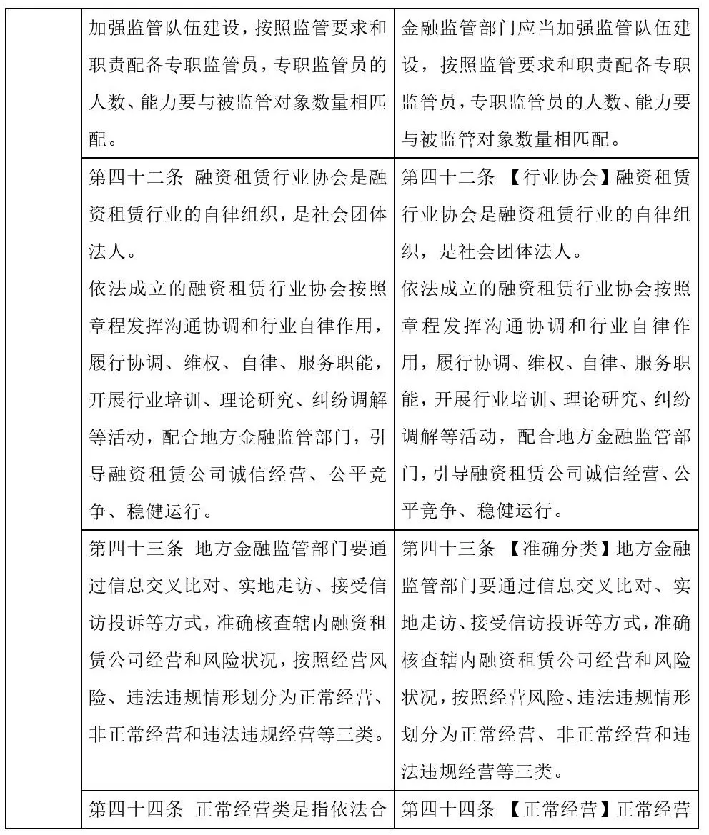
下面是《办法》正式版与征求意见稿版的对比。



















